
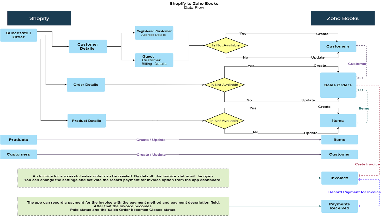
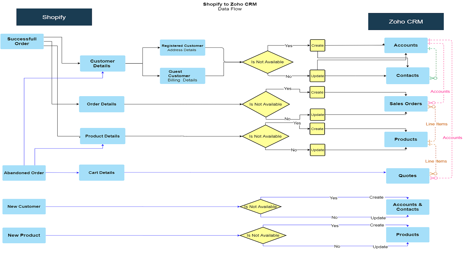
Synchronize your order data with your Zoho CRM, Zoho Books, Zoho Inventory, or Salesforce CRM.
Skylio - CRM connector syncs data with Zoho CRM, Zoho Books, Zoho Inventory, and Salesforce CRM. It syncs orders, relevant customers, and products to Zoho CRM, Zoho Books, Zoho Inventory, and Salesforce CRM. This app comes with standard features like Dashboard, Sync Settings, Credential update, and the ability to sync data manually. We are confident that this connector will create a lot of value by saving time in manual data entry and would also reduce the errors due to manual syncing.
9.99
14.99
19.99
24.99



Sync unlimited product inventory levels between stores




Automatically synchronize inventory across multiple stores.

Custom Order Management